网站首页
平台概况
平台简介
技术队伍
管理人员
检测服务
中心简介
组织架构
人才队伍
检测项目
联系我们
新闻通知
新闻动态
通知公告
仪器设备
平台所有设备
物性分析设备
显微分析设备
无机成分设备
有机成分设备
收费标准
收费标准
仪器预约
仪器预约
用户指南
办事指南
业务领域
联系我们
联系我们
新闻通知
当前位置:
网站首页
>
新闻通知
>
通知公告
> 正文
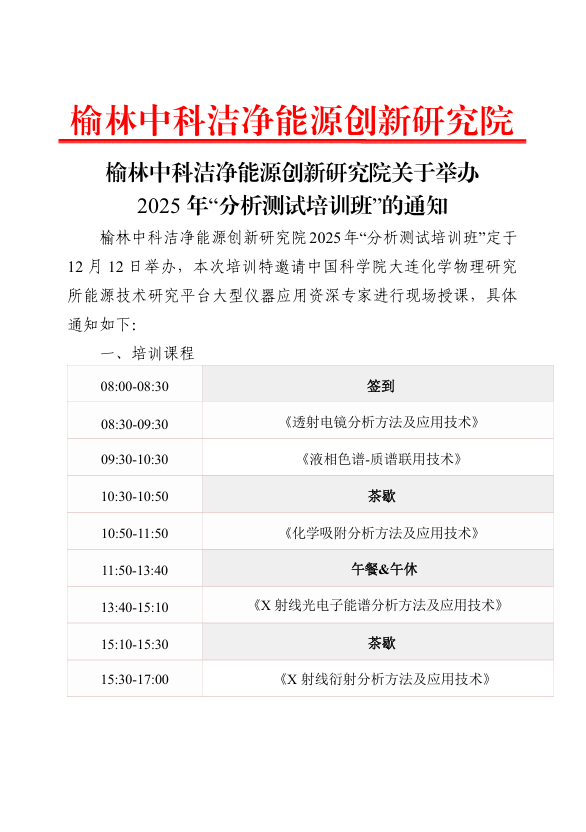
榆林中科洁净能源创新研究院关于举办2025年“分析测试培训班”的通知
发布日期:2025-11-28 13:38:32
供稿部门:
浏览:次
附件【
报名回执.docx
】已下载
次
下一篇:
关于举办2025年分析测试平台春季培训的通知
政府网站
陕西省人民政府
榆林市人民政府
陕西省发展和改革委员会
陕西省科学技术厅
榆林市发展和改革委员会
榆林市科技局
科研院所
青岛生物能源与过程研究室
中国科学院电工研究所
工程热物理研究所
中国科学院广州能源研究所
中国科学院过程工程研究所
中国科学院兰州化学物理研究所
山西煤炭化学研究所
中科院海西研究院
上海应用物理研究所
上海高等研究院
中国科学技术大学
友情链接:
榆林中科洁净能源创新研究院